Arduino и протокол Modbus

Обсуждаем Arduino, Raspberry Pi и другие электронные компоненты и проекты DIY
Ответить
Svarog
Сообщения: 1
Зарегистрирован: 21 май 2016, 16:24

Arduino и протокол Modbus

Сообщение Svarog »

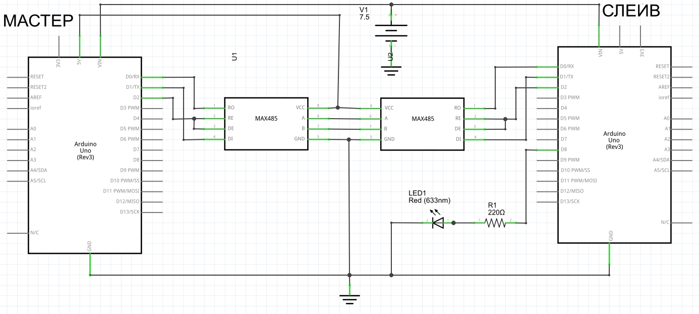
Здравствуйте! Проблема такая: я хочу осуществить передачу между двумя Ардуино Уно с помощью протокола Модбас через RS485. Нашел скетчи, собрал схему, но ничего не работает! Помогите разобраться в чем проблема, может ошибка в подключении, может в коде.....Прилагаю скетчи мастера и слейва, а также схему, которую собрал. Как должно быть: Мастер записывает в нулевой регистр единицу, а слейв эту еденицу подает на вывод с подключенным диодом (мне хотя бы для начала сделать это...).

ВОТ МАСТЕР:

Код: Выделить всё

#include <SimpleModbusMaster.h>
//////////////////// Макроопределения портов и настройки программы  ///////////////////
#define baud        9600 // скоростьобмена по последовательному интерфейсу. (UART)
#define timeout     1000 // Длительность ожидание ответа (таймаут modbus)
#define polling     200  // скорость опроса по modbus
#define retry_count 10   // количесво запросов modbus до ошибки и останова обмена 
#define TxEnablePin 2    // Tx/Rx пин RS485


 // Общая сумма доступной памяти на master устройстве, для хранения данных
// не забудьте изменить макроопределение TOTAL_NO_OF_REGISTERS. Если из слейва 
// запрашиваешь 4 регистра, то тогда в массиве reg должно быть не меньше 4х ячеек 
// для хранения полученных данных.

#define TOTAL_NO_OF_REGISTERS 4

// Масив пакетов modbus
enum
{
  PACKET1,
  PACKET2,

  TOTAL_NO_OF_PACKETS // эту строку неменять
};

// Масив пакетов модбус
Packet packets[TOTAL_NO_OF_PACKETS];
// Массив хранения содержимого принятых и передающихся регистров
unsigned int regs[TOTAL_NO_OF_REGISTERS];

void setup(){
   // Пакет,SLAVE адрес,функция модбус,адрес регистра,данные,локальный адрес регистра.
 modbus_construct(&packets[PACKET1], 1, PRESET_MULTIPLE_REGISTERS, 0, 1, 0); // запись данных master-slave (slave адрес 1, регистр 0)

 // инициализируем протокол модбус
 modbus_configure(&Serial, baud, SERIAL_8N1, timeout, polling, retry_count, TxEnablePin, packets, TOTAL_NO_OF_PACKETS, regs);

}

void loop(){
  modbus_update(); // запуск обмена по Modbus
regs[0] = 1;  // запись данных master-slave (slave адрес 1, регистр 0), запись константы  
}
ВОТ СЛЕЙВ:

Код: Выделить всё

#include <SimpleModbusSlave.h>
//////////////////// Макроопределения портов и настройки программы  ///////////////////
#define TxEnablePin  2     // Tx/Rx пин RS485
#define baud         9600  // скоростьобмена по последовательному интерфейсу. (UART)
#define timeout      1000  // Длительность ожидание ответа (таймаут modbus)
#define polling      200   // скорость опроса по modbus
#define retry_count  10    // количесво запросов modbus до ошибки и останова обмена
#define Slave_ID     1     // Адрес Slave устройсва
#define LED1 8

//////////////// Регистры вашего Slave ///////////////////
enum 
{     
//Просто добавьте или удалите регистры. Первый регистр начинается по адресу 0
  master_to_slave_val_1,          //  с адресом массива 0
  master_to_slave_val_2,          //  с адресом массива 1 ---в данном случае не испол-ся(только для примера)
  HOLDING_REGS_SIZE // Это не удалять размер массива HOLDING_REGS.
  //общее количество регистров для функции 3 и 16 разделяет тотже самый массив регистров
  //т.е. то же самое адресное пространство
};
unsigned int holdingRegs[HOLDING_REGS_SIZE]; // функции 3 и 16 массив регистров

void setup()
{

   modbus_configure(&Serial, baud, SERIAL_8N1, Slave_ID, TxEnablePin, HOLDING_REGS_SIZE, holdingRegs);
   modbus_update_comms(baud, SERIAL_8N1, 1);  
   pinMode(LED1, OUTPUT);
}
void loop()
{
  modbus_update(); // запуск обмена по Modbus
               
  // чтение данных master-slave (регистр 0)
 digitalWrite(LED1, holdingRegs[master_to_slave_val_1]);
}
Вложения
Безымянный.png
Это схема
(111.92 КБ) 13199 скачиваний
Аватара пользователя
Mr.Kubikus
Сотрудник ПАКПАК
Сообщения: 1029
Зарегистрирован: 22 окт 2010, 23:57

Re: Arduino и протокол Modbus

Сообщение Mr.Kubikus »

Привет!

В чем выражается состояние "ничего не работает"?
С уважением, Григорий
GitHub FB ВК
Ответить